您好,欢迎来到广州蓝华信息科技有限公司!
收藏本站
|
在线留言
|
联系蓝华
切换导航
首页
关于我们
产品展示
新闻中心
解决方案
联系我们
4009700915
当前位置:
首页
>
产品展示
>
存储
产品展示
Product display
笔记本
台式机
工作站
瘦客户端
服务器
存储
网络
服务
相关配件
亚信安全—终端安全
新闻动态
重磅合作!广州蓝华科技与南京极域签署全产品战略合作协议,共启智慧未来!
数据!数据!数据!
戴尔科技集团大中华区总裁黄陈宏:本地化是企业在中国发展的必由之路
台北电脑展:戴尔将为笔记本屏幕引入滤蓝光护眼技术
戴尔、惠普、微软、英特尔联合声明:反对特朗普关税政策
广州蓝华信息科技有限公司2019年端午节放假通知
广州蓝华信息科技有限公司期待你的加入!
广州蓝华信息科技有限公司2019年劳动节放假通知
广州蓝华信息科技有限公司2019年清明节放假通知
增值税改革新政4月起实施
FY20Q1戴尔易安信企业级产品渠道区域拓展会于3月20日圆满完成
存储、服务器、数据保护、PC,戴尔科技再度领衔IT行业
戴尔科技集团:减税降费助推制造业数字化转型
FY20Q1戴尔易安信企业级产品渠道区域拓展会将于3月20日举行
查看更多>>
联系方式
电话:4009700915
邮箱:lxs@lanhuait.com
传真:020-87539535
地址:广州市天河区石牌西路8号1610房
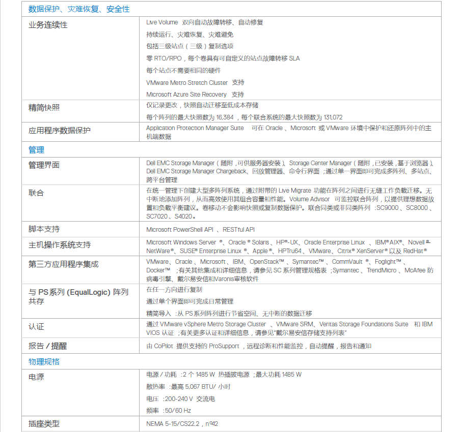
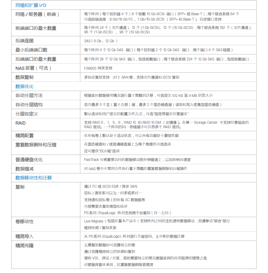
Dell EMC Storage SC7020
详细介绍
上一个:
Dell EMC PowerVault ME4 系列存储
下一个:
Dell E MC STORAGE SCv3000系列阵列